教你玩微博如何从小白到大V
概述:掌握微博运营规则和技巧,可以打造影响力,可以进行社交,可以卖货,还可以卖服务等,还可以让草根创业不是梦!
哈喽,大家好!我是李家晶,欢迎您来到天使学学微博的线上课程,今天由我来教大家:玩微博如何从小白到大V!
微博,即微型博客(MicroBlog)的简称,也即是博客的一种,是一种通过关注机制分享简短实时信息的广播式的社交网络平台。
微博作为一种分享和交流平台,更注重时效性和随意性。博主能表达出每时每刻的思想和最新动态,微博平台,为我们每一个用户提供向全世界表达和展现自己的机会,掌握微博运营规则和技巧,可以打造影响力,可以进行社交,可以卖货,还可以卖服务等,还可以让草根创业不是梦!
上面我们讲到,微博作为社交网络平台,微博最大价值就是:社交价值和传播价值
我们提到社交的时候,第一能想到的是微信,微信是一个社交软件,但是,微信和微博,有很多不同之处,微信是圈子,微博平台是广场,微信是封闭式的,微博是开放式的,微信我们只能和好友聊天,但在微博平台,我们可以和更多陌生人聊天。也可以给好友点赞和评论互动,可以认识更多的粉丝,也可以认识更多各领域的一些专家、教授们,认识更多领域的一些大V,大咖们。那通过微博平台,就可以和他们进行社交。
所以,不管我们是想更顺利的认识更多自己想结识的高端朋友,还有想通过微博传播自己的思想、产品等,想要获得更多陌生人的信任,都需要对自己的微博好好进行包装。
那下面就介绍:玩微博,从小白到大V的流程
第一步:包装。(头像、昵称、背景封面、原创内容、置顶微博、认证、粉丝基数)
首先,当你下载注册微博时,要确定好头像、昵称,头像不要用卡通人物,也不要用花花草草风景之类的图片,最好使用个人照片,建议使用形象照,形象照会给人以信赖感,真实可靠的感觉。
其次,确定昵称,独一无二的微博昵称,就是你的品牌,一旦初期确定,争取一辈子都不要再改,否则前期辛辛苦苦建立起来的影响力随着名字的更改也就消失不见了,那名字的选取可以用自己的真实名字,如果真实名字被占用了,可以加后缀,简单的英文名字也可,但切记不能太长,微博昵称一定要:简单、易记、易搜索,才能更利于传播。最好是你说出这个名字,对方就能知道具体是哪几个字。有些人也喜欢把自己的职业或IP定位表现在名字中,这样有利也有弊,利是在搜索相关职业时,能快速找到你,但也有限制,如果你换了职业改变定位时,名字就该重新取了。
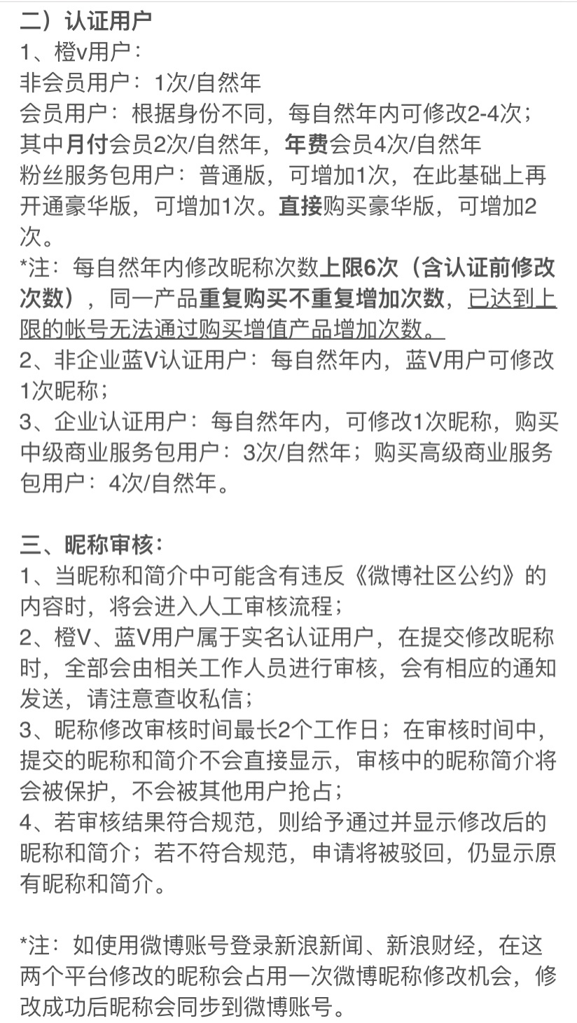
微博昵称也不是无限制可以修改的,普通微博(非认证、非会员的)用户一年只可以修改一次昵称,所以请谨慎提交!
具体不同等级的用户,修改昵称的次数则不同,详见下图


确定好昵称和头像之后,要更换一下背景封面,具体操作步骤是:进入微博页面“我”→点击左上角头像的位置→再点头像最上方的背景图→出现了“编辑多张封面”→点开之后,直接点上方那个大的背景图片,不要点下方的8个➕,如果点了➕,是添加多张图片,要换背景的话,就直接点上面大的背景图片即可。可以从“相册”里选,也可以从“封面商店”里选,可以自己设计一张,背景图可以做介绍和引流,这也是给陌生用户留下的第一印象,看背景图就知道你是做什么的,也可以留下联系方式。
置顶微博一定要用心编辑,确定之后,可长期置顶,内容可以自我介绍形式介绍,你的兴趣爱好,以及可以分享给粉丝哪些方面的思想,和能提供给用户哪些价值等等,这也是获得陌生用户对你的第一印象。
再就是持续的输出原创内容了,不要太乱,找到自己感兴趣的领域去发布内容,发博形式也比较多样化,可纯文字,可文字图片,可视频,也可直播,也可以投票方式进行发博。
为了向陌生人表露身份,以增加可信度,必须要做认证,加V认证认证分为:身份认证、兴趣认证、超级话题认证、视频认证、文章/问答认证等。如果能开具公司的在职证明,盖公章,身份认证是最容易的,只需满足有清晰的头像,绑定手机,关注和粉丝数≥50,互粉橙V好友≥2个,就可以满足认证条件,如果头衔是总经理、董事长、创始人等,那更是博主身份的象征了。其他认证可详细查看每种认证可申请的条件去达成就可认证。
初期刚玩微博,粉丝肯定少得可怜,如果要靠内容的积累去吸引粉丝,周期太长,可采取涨粉方式中的前三种,红包涨粉、抽奖涨粉、粉丝头条,这三种是需要花钱的,花钱可以加速传播,快速获得第一批粉丝,这对于之后的运营打了一个很好的基础,也起到了事半功倍的效果。第一批粉丝积累起来以后,就可以靠内容涨粉了,有了良好的基础,去互粉也更容易,否则你只有几十个,几百个粉丝,去跟别人互粉,对方都不愿意理我们。
第二步:勾粉。(仅勾大V博主,并且多和互粉好友评论互动)
勾,顾名思义,就是勾引对方,吸引对方的关注,打铁还需自身硬,所以这也是前面提到的初期要做包装。先主动去关注大V博主,简单一点可以批量关注,比如,你现在打开李红亮老师的微博,微博名字就是:李红亮,点粉丝数字,1020万,划到“他的粉丝”能看到有很多排各领域的大V博主,分别是“美女帅哥博主”、“财经博主”、“情感两性博主”、“旅游出行博主”、“娱乐明星博主”等等,可以看下图,每两排中间都有“➕关注以上7个博主”字样,那么,你可以直接点这里,一键关注了这7个博主,操作完可以返回操作下一排,以此类推即可。

第三步:养实时号。(包装期间和勾粉互动期间同时可以养实时号,实时号可以获得免费曝光)
玩微博一定要把自己的帐号养成实时号,实时号可以加大博文曝光,实时号同样也可以上热门,一个实时号比普通微博帐号更有价值,掌握实时号养成方法与技巧,可以让自己博文条条上实时。
养实时期间:不转发微博、不点赞微博、发博不带话题和超话、不@任何人、不发广告、不发链接、不发二维码、退出所有登陆设备仅保留本机,每天发布3-6条原创微博,内容越原创越好,多发生活、日常、心情等。
第四部:冲金V阶段。(金V意味着粉丝数破1万,近30天阅读破1000万,金V博主比一般黄V更显眼,每个玩微博的人都有必要把自己的账号玩成金V,金V更是一个博主身份的象征)
说到阅读量,那不得不提到如何增加博文阅读量的方法,可以借助热点话题的力量,切记一点,博文内容要跟话题主题相符,不能张冠李戴,文不对题,否则很容易掉实时。今天就不具体讲了,在下面的课程中,会具体针对这个章节展开来分享。
感谢您的聆听,我是李家晶,我们下期再见!!!
如果您在学习过程中遇到不清楚,或者不明白的地方,可以随时连线我,微信:18231176262,也欢迎您提出宝贵意见!