下载APP

扫码下载APP

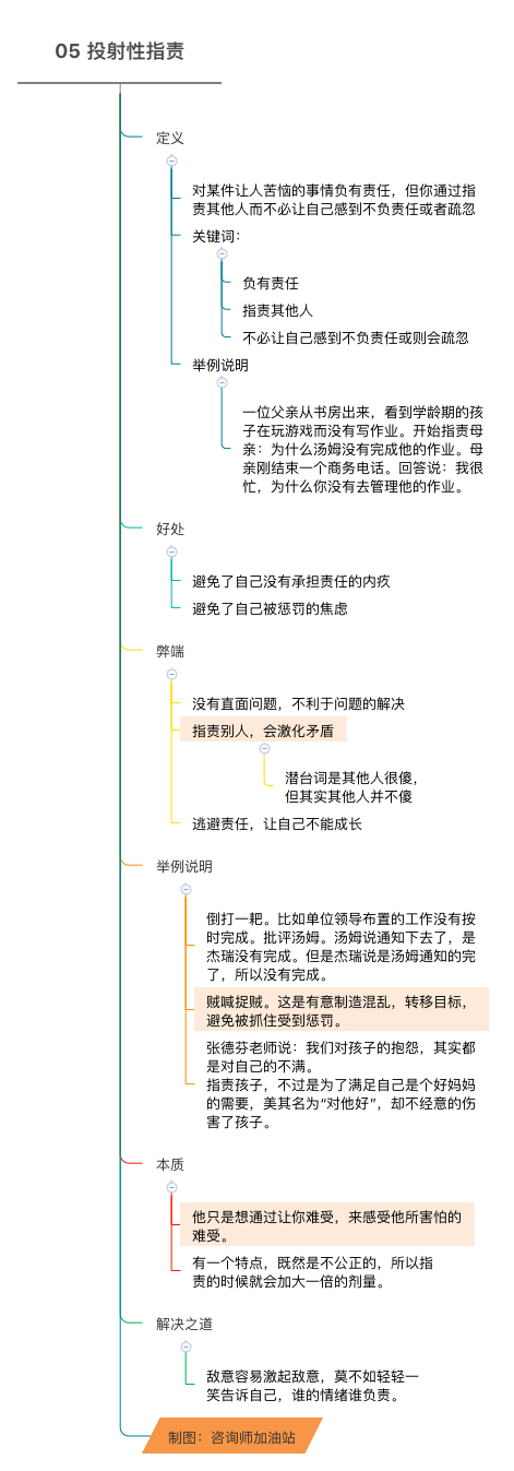
《101种防御机制》之投射性指责

全栏目价格 ¥399
2020-12-31 11:59:55

概述:

点击收藏

¥399.00
使用微信“扫一扫”付款

联系我们

客服:400-106-1888

地址:河北省石家庄市中山路开元大厦12层

Android下载
iOS下载

所有版权均归 河北墨儒企业管理有限公司 所有 冀ICP备19018937号-6    地址:河北省石家庄市中山路开元大厦12层