【情绪管理系列1】认识情绪
概述:大家好!欢迎来到天使学心理学网络学堂,我是心理学工作者朱晗,每天学点心理学,让生活更幸福! 今天我们聊聊“情绪”的话题,情绪在我们的生活中时时相伴、如影随形,无处不在。愉快的情绪让我们品尝生活的曼妙和美好,痛苦的情绪让我们承受纠结与无奈。然而,现
大家好!欢迎来到天使学心理学网络学堂,我是心理学工作者朱晗,每天学点心理学,让生活更幸福!

今天我们聊聊“情绪”的话题,情绪在我们的生活中时时相伴、如影随形,无处不在。愉快的情绪让我们品尝生活的曼妙和美好,痛苦的情绪让我们承受纠结与无奈。然而,现实中仿佛快乐时光总是短暂,痛苦却是那么漫长,甚至很多人一生都在和痛苦情绪做斗争。有时,情绪来临时如汹涌的浪潮,让人深陷其中,以至于我们丧失理性,变得脆弱,在情绪的盘旋中消耗时间和精力,甚至做出冲动、具有伤害性的行为。
今天,我们先从认识情绪开始,通过学习帮助您以一种全新的、更健康的方式应对情绪。
认识情绪是情绪管理的第一步。如果没有刻意留意或自我觉察,我们常常和自己当下的情绪融为一体,认为“我的情绪就是我”,来不及认清情绪的模样,就做出了各种回应,等我们意识到这一点的时候已经为时太晚。所以,我们要花时间了解情绪。
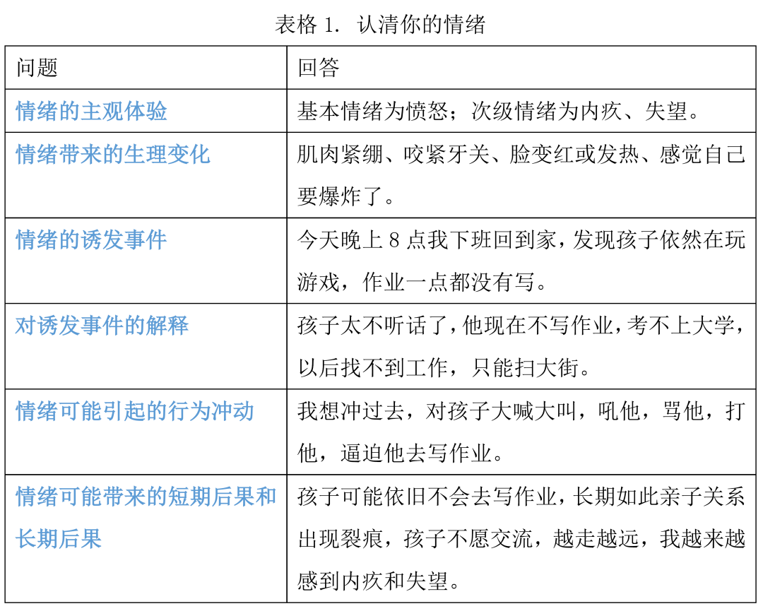
我们对所发生事情的第一反应为基本情绪,这些情绪迅速发生,没有经过大脑对所发生事情的思考,比如恐惧、愤怒、悲伤、快乐等。在经历基本情绪之后,有可能会衍生出一些次级情绪,是对基本情绪觉察之后所产生的感受,即对之前的“情绪”产生的“情绪”。
这里有点像绕,让我们举例来理解下,比如家长发现孩子玩游戏、不做作业,就冲着孩子大喊大叫,但没过一会儿,家长可能对自己向孩子发这么大火而感到内疚。愤怒就是家长在面对这一状况产生的基本情绪,而内疚则是家长的次级情绪。
基本情绪是原始反应,我们很难控制,但对我们造成痛苦的往往是次级情绪。因此,我们学会分辨出基本情绪,在产生次级情绪之前学会应对基本情绪,这是情绪调节技巧发挥作用的地方。
当情绪来临时,我们通过有意识地放慢处理情绪的速度,停下来,观察它,描述它,为它命名。可以从情绪的主观体验、情绪带来的生理变化、情绪的诱发事件、对引起情绪事件的解释、情绪可能的表达和行为、情绪带来的后果等几方面来认识情绪。
下面我们将以家长辅导孩子写作业这个情景来完成这张“认清你的情绪”表格。
对上述感受保持觉知,不去追究,让这些刺激按照自己的规律呈现、变化,不对它们做出习惯化的反应,只是静静地观察,当我们觉察到情绪之下的想法,诸如“他现在不写作业,考不上大学,以后找不到工作,只能扫大街”这样的担忧,经过我们理性的审视,会发现这样的担忧在逻辑上是过分夸大甚至荒谬的。这样,我们在情绪面前就有了一点点自主性。
我们需要不断练习,通过使用这个表格,回顾最近自己的情绪状况,尽可能对自己诚实。只有这样,我们在真正面临这些情绪时,才有可能学会认清情绪,并拥抱自己的情绪,在感性和理性的平衡之中,选择对我们生活更有价值的方式回应。

今天的内容就和大家分享到这里,也希望对您有帮助,感谢大家的聆听,我们下期将学习情绪管理系列2:了解情绪
每天学点心理学,让生活更幸福!
茫茫人海,刚好我们在这里相遇,又恰逢所需,我就在您身边!
工作微信:17616226559 添加口令“天使学”