失眠在中国有多严重?数据显示2亿人“睡不好”!试试芳疗,收获意想不到的惊喜
概述:当你失眠到恨不得砸门, 也许还有一个你没试过的解决方案, 试试吧。
大家好, 我是LUCY , 很高兴在天使学平台上和大家分享更多的芳疗知识。
今天的<芳香小课堂>的主题是:
<失眠与精油 >
希望我今天的分享和建议可以给更多的人带来香甜甜的深度睡眠, 享受每一天的美好生活。
今天特别给听众一个小福利。
有认真听完我们15分钟的精油课堂, 并可以回复我们此堂课小问题的听众朋友们
你可以免费获得一套体验装的助眠精油小礼包。 希望这些送出的精油小礼包可以给正处在失眠困扰的您带来美好的美梦时光。
-----------------------------------------------------------------------------------------------

失眠已经不是老年人的专属了。
“为什么睡觉反而成了一种负担,并且越来越害怕深夜的到来。”一位匿名网友这样评价失眠。
失眠是一种不容易自然进入睡眠状态,难以入睡或难以维持睡眠的症状。[1]在互联网上,伴随着失眠话题的,往往还有脱发、焦躁、压力大等关键词,如果翻看评论,你可能会发现不少回复留言的都是年轻人。
在长辈的观念中,孩子失眠是不可思议的。就像小时候爸妈会说“小屁孩你哪来的腰”一样,当听到年轻人抱怨失眠时,他们往往会说:“年纪轻轻,有什么好失眠的。”
其实,失眠已经不是老年人的专属了。越来越多的中国人,正在因为睡不好而饱受困扰。
中国失眠人群数量巨大
2019年7月15日,规划发展与信息化司发布了详细的《健康中国行动(2019-2030)》报告,报告中提出了健康中国建设的目标和任务。
这份报告中的数据显示,中国2016年的失眠现患率为15%,[2]这代表着当年有2.07亿人口存在睡眠问题或睡眠障碍症,[3]并且失眠人数还在逐年增加。“健康中国行动”的目标,也仅仅是减缓这一数据的上升趋势。
15%的数字是如何得出的,报告没有详细解答。不过,一份发表在《公共科学图书馆:综合》上的针对中国人口失眠患病率的荟萃分析,也得到了相同的数据。

这篇论文包含了17次实地调查,时间从1996年开始到2011年结束,期间共有近11.6万名参与者。经过一系列综合分析,最后发现,中国人的失眠现患率为15.0%。[4]
失眠之外,中国人的平均睡眠时间也很短。
《健康中国行动(2019-2030)》的数据显示,中国成人的每日平均睡眠时间为6.5小时,未达到7-8小时的建议睡眠时间[2]。这个数字也未达到美国疾控中心(CDC)的建议时间,CDC认为18岁以上的成人每晚需要7小时甚至更久的睡眠。[5]
一般来说,年纪越大,越容易遭受睡不好,甚至失眠的困扰。但如今,睡不好的年轻人,变得越来越多了。
中国医师协会于2018年发布的“90后睡眠指数研究”显示,90后的睡眠指数仅66.26,位于“苦涩睡眠”的临界点。
在中国医师协会的研究中,睡眠情况被分为“不眠”“烦躁睡眠”“苦涩睡眠”“舒适睡眠”和“甜美睡眠”五类,每一类对应着不同的分数区间。
被调查的90后中有33.3%处于“烦躁睡眠”的状态,29.6%处在“苦涩睡眠”,仅有19.4%的人“舒适睡眠”。大多数人睡眠状况不佳,呈现出“需要辗转反侧,才能安然入睡”的状态。[6]
不仅年轻人,最需要保证睡眠时间的青少年和儿童也面临着睡不好的困境,《2019中国青少年儿童睡眠指数白皮书》显示,超过八成13至17岁的儿童睡不够8小时。[7]
从老年人到青年人,再到青少年儿童,中国式“缺觉”似乎成了各个年龄段的问题。
所以,到底是什么让人们睡不好觉呢?
你为什么睡不着?
能不能睡好觉,不是你说了算的。外界环境、睡觉的姿势、内分泌系统的运转情况……各种原因都会影响睡眠。
医学杂志《柳叶刀》2019年1月发表的论文《失眠症亚型来源于生活史、情感和人格特征》将“失眠”分成了五个亚型,分别是“高度痛苦的失眠”“是否能被愉悦情绪改善的中度失眠”和“是否会被外界环境刺激的轻度失眠”。[8]
每个人都或多或少遇到过睡不着的问题,不过看到《柳叶刀》的分类别急着对号入座,因为你的情况可能非常轻微。
美国国家睡眠基金会把失眠分成“急性失眠”和“慢性失眠”。前者是短暂性的,而后者需要每周至少三个晚上在睡眠时醒来,持续至少三个月。[9]
你的失眠可能是偶尔的,由于突然的考试压力、吃了不卫生的食物等等,这些失眠往往不需要任何治疗就能解决。但如果是长期的失眠,就该找找原因了。
《默沙东诊疗手册》是世界上使用最广泛的医学信息资源之一,在它的大众版中,最常见的失眠原因主要有如下五种。[10]

可以看到,失眠主要是由不良的睡眠习惯、精神健康障碍、一些内部外部疾病还有巨大的压力造成的。
对于如今的年轻人来说,造成失眠的元凶,主要是不良的睡眠习惯和压力。
上班很辛苦,996压得人难以喘息。《第一财经周刊》于2018发布的《都市人压力调查报告》显示,30.24%的人每天都会感受到好几次压力,还有43.3%的人认为自己将被压垮。[11]
压力太大带来的直接影响就是心情烦躁、情绪低落、效率低下以及失眠状况频繁发生。
劳累的都市年轻人只能靠手机解压,打打游戏,看看视频,一不小心又过了该睡觉的时间,影响睡眠。
除了手册归纳的失眠原因以外,一些环境因素也会导致睡眠质量降低。
《柳叶刀》2014年发表的研究《噪音对听觉健康和非听觉健康的影响》指出,噪音暴露会导致烦恼,扰乱睡眠并招致白天嗜睡。[12]
虽然每个人对噪音的耐受度不一样,但当外界环境音超过40分贝时,就会影响正在睡眠的儿童和老人[14]。
40分贝是什么概念?约等于蚊子飞行时的“嗡嗡声”。而就在2017年,相关部门进行监测后发现,41.7%的养老区的夜间分贝超过40。[13]
除了夜间车来车往的噪音、室友峡谷厮杀的噪音、隔壁洗澡飙歌的噪音外,手机发出的蓝光也可能是你睡不着的原因之一,这些蓝光会减少人体褪黑激素的分泌,而褪黑素具有催眠、控制睡眠和苏醒的作用。[15]
睡不好后果可能很严重
晚上入睡难,清晨醒得早……失眠除了让人疲惫和焦躁外,还可能增加患病的风险。
《柳叶刀》2019年发布的一篇论文研究了不同程度的失眠引起并发症的概率。如果以国际疾病伤害及死因分类标准第十版(ICD-10)进行划分,和未失眠人群相比,失眠患者更容易引起骨骼肌肉系统、内分泌和眼睛等部位的并发症。



如果以ICD-10中的精神和行为障碍子类别进行划分,失眠患者常见的并发症则集中在情绪障碍和不同的行为障碍上,尤其是重症失眠群体,和对照组相比,他们患上“情绪障碍”的概率是未失眠人群的12.6倍。
在“抑郁、焦虑和双相情感障碍”分类中,重度失眠患者罹患终身抑郁症的几率高达54.3%,是未失眠群体的五倍。[16]

除了抑郁症外,还有各种问题随失眠而来,比如经常做噩梦、梦游、出现幻觉、睡眠呼吸暂停等等。
当然,这些都是失眠症患者睡眠过程中可能出现的异常行为,但真正需要提防的还是精神问题。对于重度失眠症患者而言,“终身焦虑”“情绪(情感)障碍”和“神经症障碍”的患病率都排在“终身抑郁症”之后。
这意味着,当一个人长期失眠并愈加严重时,感受到的不仅是困倦和疲惫,还可能遭遇各种意想不到的精神疾病。并且,随着失眠程度加深,患病的可能性会越高。
美国国立精神卫生研究所发现,大约40%因为睡眠问题求医的患者有精神疾病。也就是说,当一个人患有精神类疾病的时候,失眠的可能性也会较高。[17]
那么,失眠应该如何应对呢?是口服褪黑素,还是生吞安眠药?在采取措施前,最好先对自己的失眠状况有个判断。
《默沙东诊疗手册》建议,如果健康人短期内(少于1或2周)有失眠相关的症状,但没有警示特征(如驾驶时入睡;睡眠呼吸暂停;梦游;无征兆嗜睡等),则无需就医,一旦出现警示特征,应立即就医。[12]
而遍布网络电商的褪黑素,低剂量短时间内使用是安全的,长期服用的安全性则没有定论。
人的一生有三分之一的时间都在睡眠中度过,操劳一天回到家却睡不好,苦上加苦的滋味,也只有自己知道。


既然失眠问题会引发身体的一系列生理和心理层面的问题, 除了吃药, 找心理医生, 催眠等等, 有没有一个全新的选择呢?
LUCY 建议认真听我的精油小故事, 这么多年接触了那么多严重失眠人群, 甚至我自己的妈妈也是由于术后焦虑引起的失眠---抑郁--躁郁-- 狂躁,
不过透过这些年的芳疗调理和医院的配合,越来越好了。
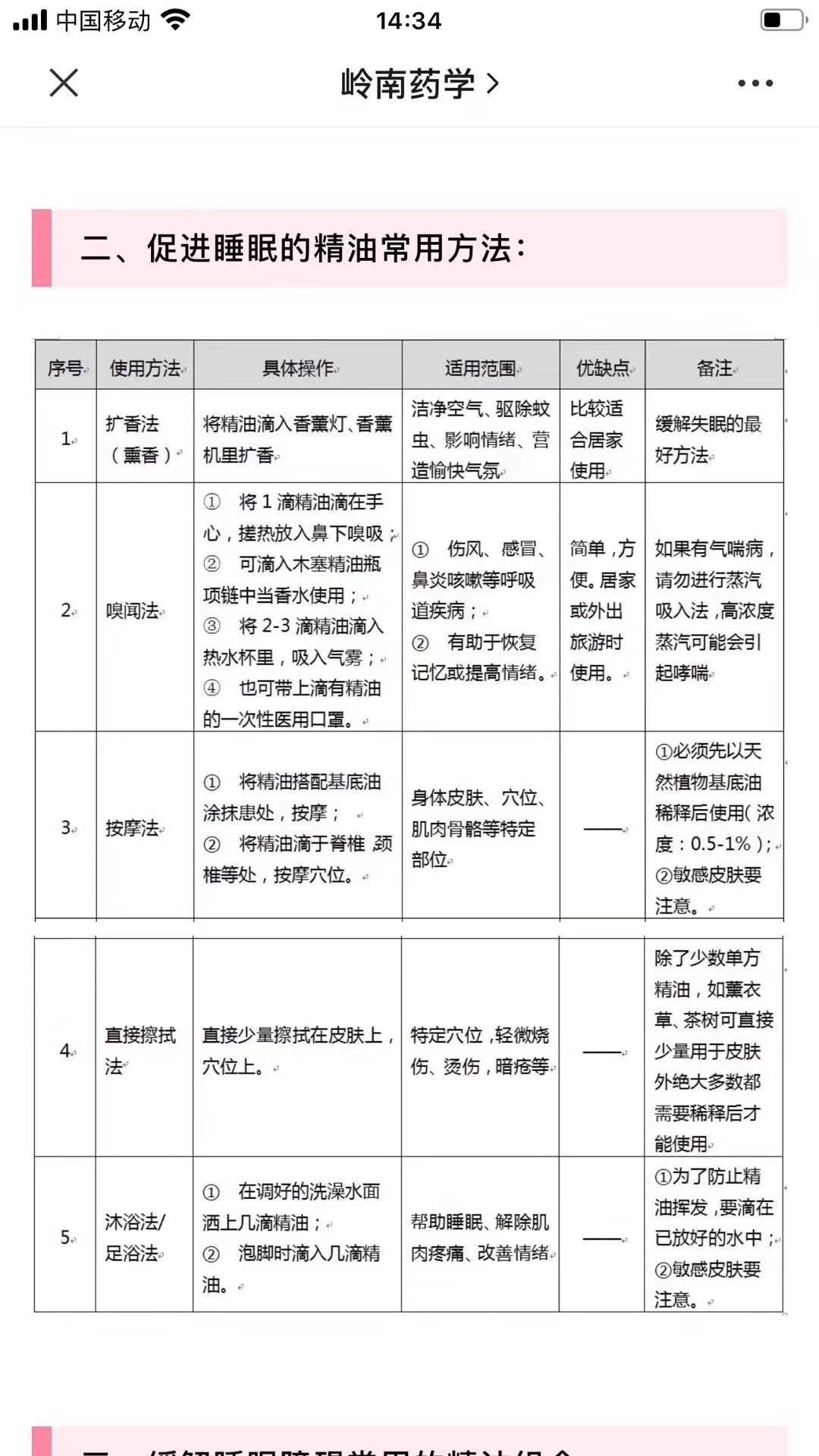
精油芳疗给大家的建议很简单----针对于失眠
1. 精油抹足底
2. 每晚精油香薰
3. 如果失眠严重的, 一定建议学会就精油头疗
如果透过专业芳疗师指导,可以尝试以上方法,
会让你的不同原因造成的失眠困扰得到很大的改善。
透过芳疗调理好的失眠很多很多
篇幅原因,我截图2个分享给大家
因为LUCY 有指导上万个有精油的朋友们使用精油。
我们有很多不同的精油群里, 群里学习和交流体验。


聊了这么多, 我们也许一提到失眠, 第一想到的就是薰衣草, 其实岩兰草,苦橙叶,号称自然界的蒙汗药
还有马郁兰, 罗马洋甘菊,快乐鼠尾草等都是失眠需要的精油。






很多药学药理杂志或公众号也给过很多建议


希望我的分享可以帮到很多受失眠困扰的您
感谢您的聆听:
LUCY 老师微信 125518938
希望您可以持续关注我们的《芳香精油小课堂》
爱生爱,美生美,透过一次次的学习和体验,感受精油,感受美好。
